datum 1.0.2
datum: ^1.0.2 copied to clipboard
A powerful, offline-first data synchronization engine for Flutter and Dart, featuring relational data support, real-time queries, and intelligent conflict resolution.
🧠 Datum — Offline-First Data Synchronization Framework for Dart & Flutter #
Smart ⚡ Reactive 🔄 Universal 🌍
Datum unifies your local database and remote backend with intelligent syncing, automatic conflict resolution, and real-time data updates — all through a single, type-safe API.
Documentation #
Complete guides, API reference, and examples for building offline-first applications with Datum.
Core Concepts #
Datum is built around a few core concepts:
DatumEntity: The base class for your data models. It requires a uniqueid,userId, and other metadata for synchronization.Adapter: The bridge between Datum and your data sources. There are two types of adapters:LocalAdapter: Manages data persistence on the device (e.g., Hive, Isar, SQLite).RemoteAdapter: Communicates with your backend (e.g., REST API, Supabase, Firestore).
DatumManager: The main entry point for interacting with your data. It provides methods for CRUD operations, queries, and synchronization.DatumRegistration: A class that holds the local and remote adapters for a specificDatumEntity.refreshStreams(): Force all reactive streams to re-evaluate their data, useful for cache invalidation when external systems modify data.userChangeStream: Reactive stream that emits when the active user changes, enabling automatic UI updates in multi-user applications.- Offline-First: All CRUD operations are performed on the local database first, ensuring a snappy user experience even without a network connection. Datum then automatically syncs the data with the remote backend when the connection is available.
🚀 Getting Started #
1. Installation #
Add this to your package's pubspec.yaml file:
dependencies:
datum: ^1.0.2
Then run flutter pub get.
2. Initialization #
Initialize Datum once in your application. A good place for this is in your main.dart or a service provider.
import 'package:datum/datum.dart';
import 'package:supabase_flutter/supabase_flutter.dart';
// ... other imports
Future<void> main() async {
// ... other initializations
await Supabase.initialize(
url: 'YOUR_SUPABASE_URL',
anonKey: 'YOUR_SUPABASE_ANON_KEY',
);
final config = DatumConfig(
enableLogging: true,
autoStartSync: true,
initialUserId: Supabase.instance.client.auth.currentUser?.id,
);
final datumEither = await Datum.initialize(
config: config,
connectivityChecker: CustomConnectivityChecker(), // Your implementation
registrations: [
DatumRegistration<Task>(
localAdapter: TaskLocalAdapter(),
remoteAdapter: SupabaseRemoteAdapter<Task>(
tableName: 'tasks',
fromMap: Task.fromMap,
),
),
],
);
if (datumEither.isFailure) {
// Handle initialization failure
throw datumEither.failure!;
}
final datum = datumEither.success!;
runApp(MyApp(datum: datum));
}
3. Database Schema #
When using Supabase, you need to create two tables: tasks for your data and sync_metadata for Datum to keep track of the synchronization state.
tasks Table
This table stores the Task entities.
create table public.tasks (
id text not null,
user_id uuid not null,
title text not null,
is_completed boolean not null default false,
created_at timestamp with time zone not null default now(),
modified_at timestamp with time zone not null default now(),
version bigint not null default 0,
is_deleted boolean not null default false,
description text null,
constraint tasks_pkey primary key (id)
) TABLESPACE pg_default;
Columns:
id: A unique identifier for the task.user_id: The ID of the user who owns the task. This is used for RLS (Row Level Security).title: The title of the task.is_completed: A boolean indicating whether the task is completed.created_at: The timestamp when the task was created.modified_at: The timestamp when the task was last modified. This is important for conflict resolution.version: A number that is incremented on each modification. This is also used for conflict resolution.is_deleted: A boolean indicating whether the task is soft-deleted.description: An optional description of the task.
sync_metadata Table
This table is used by Datum to store metadata about the synchronization process for each user.
create table public.sync_metadata (
user_id uuid not null,
last_sync_time timestamp with time zone null,
data_hash text null,
item_count integer null,
version integer not null default 0,
schema_version integer not null default 0,
entity_name text null,
device_id text null,
custom_metadata jsonb null,
entity_counts jsonb null,
constraint sync_metadata_pkey primary key (user_id)
) TABLESPACE pg_default;
Columns:
user_id: The ID of the user.last_sync_time: The timestamp of the last successful sync.data_hash: A hash of the data at the time of the last sync. This is used to quickly check if the data has changed.item_count: The number of items synced.version: The version of the metadata record.schema_version: The schema version of the app.entity_name: The name of the entity being synced.device_id: A unique identifier for the device.custom_metadata: A JSONB column for storing any custom metadata.entity_counts: A JSONB column for storing the count of each entity type.
📖 Full Examples #
Here are complete examples of a DatumEntity and its adapters from the example app.
DatumEntity Example: Task #
This is the data model for a task. It extends DatumEntity and implements the required fields and methods.
import 'package:datum/datum.dart';
import 'package:supabase_flutter/supabase_flutter.dart';
class Task extends DatumEntity {
@override
final String id;
@override
final String userId;
final String title;
final String? description;
final bool isCompleted;
@override
final DateTime createdAt;
@override
final DateTime modifiedAt;
@override
final bool isDeleted;
@override
final int version;
const Task({
required this.id,
required this.userId,
required this.title,
this.description,
this.isCompleted = false,
required this.createdAt,
required this.modifiedAt,
this.isDeleted = false,
this.version = 1,
});
// ... copyWith, fromMap, toDatumMap, etc.
}
LocalAdapter Example: TaskLocalAdapter (Hive) #
This adapter uses Hive to store tasks locally on the device.
import 'dart:async';
import 'package:datum/datum.dart';
import 'package:hive_ce_flutter/hive_flutter.dart';
class TaskLocalAdapter extends LocalAdapter<Task> {
late Box<Map> _taskBox;
late Box<List> _pendingOpsBox;
late Box<Map> _metadataBox;
int _schemaVersion = 0;
@override
Task get sampleInstance => Task.fromMap({'id': '', 'userId': ''});
@override
Future<void> addPendingOperation(
String userId,
DatumSyncOperation<Task> operation,
) {
final opsList = (_pendingOpsBox.get(userId) ?? []).cast<Map>().toList();
final existingIndex =
opsList.indexWhere((map) => map['id'] == operation.id);
if (existingIndex != -1) {
opsList[existingIndex] = operation.toMap();
} else {
opsList.add(operation.toMap());
}
return _pendingOpsBox.put(userId, opsList);
}
@override
Stream<DatumChangeDetail<Task>>? changeStream() {
return _taskBox.watch().map((event) {
final taskMap = event.value;
final task =
taskMap != null ? Task.fromMap(_normalizeMap(taskMap)) : null;
return DatumChangeDetail(
entityId: event.key as String,
userId: task?.userId ?? '',
type: event.deleted
? DatumOperationType.delete
: DatumOperationType.update,
timestamp: DateTime.now(),
data: task,
);
});
}
@override
Future<void> clear() {
return _taskBox.clear();
}
@override
Future<void> clearUserData(String userId) {
final taskKeys = _taskBox.values
.where((map) => map['userId'] == userId)
.map((map) => map['id'] as String);
return Future.wait([
_taskBox.deleteAll(taskKeys),
_pendingOpsBox.delete(userId),
_metadataBox.delete(userId),
]);
}
@override
Future<void> create(Task entity) {
return _taskBox.put(entity.id, entity.toDatumMap(target: MapTarget.local));
}
@override
Future<bool> delete(String id, {String? userId}) {
if (_taskBox.containsKey(id)) {
return _taskBox.delete(id).then((_) => true);
}
return Future.value(false);
}
@override
Future<void> dispose() {
return Future.wait([
_taskBox.close(),
_pendingOpsBox.close(),
_metadataBox.close(),
]);
}
@override
Future<List<Map<String, dynamic>>> getAllRawData({String? userId}) {
final maps = _taskBox.values
.where((map) => userId == null || map['userId'] == userId);
return Future.value(maps.map((e) => _normalizeMap(e)).toList());
}
@override
Future<List<String>> getAllUserIds() {
final userIds = _taskBox.values
.map((map) => _normalizeMap(map)['userId'] as String)
.toSet()
.toList();
return Future.value(userIds);
}
@override
Future<List<DatumSyncOperation<Task>>> getPendingOperations(String userId) {
final opsList = _pendingOpsBox.get(userId);
if (opsList == null) {
return Future.value([]);
}
final ops = opsList.cast<Map>().map((raw) {
final m = _normalizeMap(raw);
return DatumSyncOperation.fromMap(m, Task.fromMap);
}).toList();
return Future.value(ops);
}
@override
Future<int> getStoredSchemaVersion() {
return Future.value(_schemaVersion);
}
@override
Future<DatumSyncMetadata?> getSyncMetadata(String userId) {
final map = _metadataBox.get(userId);
if (map == null) return Future.value(null);
final m = _normalizeMap(map);
return Future.value(DatumSyncMetadata(
userId: m['userId'] as String? ?? userId,
dataHash: m['dataHash'] as String? ?? '',
));
}
@override
Future<DatumSyncResult<Task>?> getLastSyncResult(String userId) async {
final map = _metadataBox.get('last_sync_result_$userId');
if (map == null) return null;
return DatumSyncResult.fromMap(_normalizeMap(map));
}
@override
Future<void> saveLastSyncResult(String userId, DatumSyncResult<Task> result) {
return _metadataBox.put(
'last_sync_result_$userId',
result.toMap(),
);
}
@override
Future<void> initialize() {
return Future.wait([
Hive.openBox<Map>('tasks').then((box) => _taskBox = box),
Hive.openBox<List>('pending_task_ops')
.then((box) => _pendingOpsBox = box),
Hive.openBox<Map>('task_metadata').then((box) => _metadataBox = box),
]);
}
@override
Future<void> overwriteAllRawData(
List<Map<String, dynamic>> data, {
String? userId,
}) {
clear();
for (final rawItem in data) {
final task = Task.fromMap(rawItem);
create(task);
}
return Future.value();
}
@override
Future<Task> patch({
required String id,
required Map<String, dynamic> delta,
String? userId,
}) {
final existing = _taskBox.get(id);
if (existing == null) {
throw Exception('Entity with id $id not found for user ${userId ?? ''}.');
}
// Create a new map from the existing entity's data.
final json = Map<String, dynamic>.from(Task.fromMap(_normalizeMap(existing))
.toDatumMap(target: MapTarget.local));
json.addAll(delta); // Apply the changes from the delta.
final patchedItem = Task.fromMap(json);
update(patchedItem);
return Future.value(patchedItem);
}
@override
Future<List<Task>> query(DatumQuery query, {String? userId}) {
return readAll(userId: userId);
}
@override
Future<Task?> read(String id, {String? userId}) {
final taskMap = _taskBox.get(id);
if (taskMap == null) return Future.value(null);
final task = Task.fromMap(_normalizeMap(taskMap));
if (userId == null || task.userId == userId) {
return Future.value(task);
}
return Future.value(null);
}
@override
Future<List<Task>> readAll({String? userId}) {
final maps = _taskBox.values
.where((map) => userId == null || map['userId'] == userId);
return Future.value(
maps.map((map) => Task.fromMap(_normalizeMap(map))).toList());
}
@override
Future<PaginatedResult<Task>> readAllPaginated(
PaginationConfig config, {
String? userId,
}) {
throw UnimplementedError();
}
@override
Future<Map<String, Task>> readByIds(
List<String> ids, {
required String userId,
}) {
final taskMaps = _taskBox.values.where((map) => map['userId'] == userId);
final results = <String, Task>{};
for (final id in ids) {
final taskMap =
taskMaps.firstWhere((map) => map['id'] == id, orElse: () => {});
if (taskMap.isNotEmpty) {
results[id] = Task.fromMap(_normalizeMap(taskMap));
}
}
return Future.value(results);
}
@override
Future<void> removePendingOperation(String operationId) {
for (final userId in _pendingOpsBox.keys) {
final ops = (_pendingOpsBox.get(userId))?.toList();
if (ops == null) continue;
final initialLength = ops.length;
ops.removeWhere((op) => (op as Map)['id'] == operationId);
if (ops.length < initialLength) _pendingOpsBox.put(userId, ops);
}
return Future.value();
}
@override
Future<void> setStoredSchemaVersion(int version) {
_schemaVersion = version;
return Future.value();
}
@override
Future<R> transaction<R>(Future<R> Function() action) {
try {
return action();
} catch (e) {
rethrow;
}
}
@override
Future<void> update(Task entity) {
return _taskBox.put(entity.id, entity.toDatumMap(target: MapTarget.local));
}
@override
Future<void> updateSyncMetadata(DatumSyncMetadata metadata, String userId) {
return _metadataBox.put(userId, metadata.toMap());
}
@override
Stream<List<Task>>? watchAll({String? userId, bool? includeInitialData}) {
final changes = _taskBox.watch().asyncMap((_) => readAll(userId: userId));
return changes.transform(
StreamTransformer.fromBind((stream) async* {
// 1. Yield the initial data first, if requested.
if (includeInitialData ?? true) {
yield await readAll(userId: userId);
}
// 2. Then, yield all subsequent updates from the stream.
yield* stream;
}),
);
}
@override
Stream<Task?>? watchById(String id, {String? userId}) {
final changes = _taskBox.watch(key: id).asyncMap((event) async {
return read(id, userId: userId);
});
return changes.transform(StreamTransformer.fromBind((stream) async* {
yield await read(id, userId: userId);
yield* stream;
}));
}
Map<String, dynamic> _normalizeMap(dynamic maybeMap) {
if (maybeMap == null) return <String, dynamic>{};
if (maybeMap is Map) {
final out = <String, dynamic>{};
maybeMap.forEach((k, v) {
final key = k == null ? '' : k.toString();
if (v is Map) {
out[key] = _normalizeMap(v);
} else if (v is List) {
out[key] = v.map(_normalizeMap).toList();
} else {
out[key] = v;
}
});
return out;
}
return <String, dynamic>{};
}
@override
Future<int> getStorageSize({String? userId}) async {
if (!_taskBox.isOpen) return 0;
// This is a simplified calculation. A real implementation might be more
// complex depending on the storage engine.
final allData = await getAllRawData(userId: userId);
// Offload JSON encoding to an isolate to prevent UI jank.
return (await const IsolateHelper().computeJsonEncode(allData)).length;
}
@override
Future<AdapterHealthStatus> checkHealth() async {
return _taskBox.isOpen
? AdapterHealthStatus.ok
: AdapterHealthStatus.unhealthy;
}
}
RemoteAdapter Example: SupabaseRemoteAdapter #
This adapter communicates with a Supabase backend.
import 'dart:async';
import 'package:datum/datum.dart';
import 'package:recase/recase.dart';
import 'package:supabase_flutter/supabase_flutter.dart';
class SupabaseRemoteAdapter<T extends DatumEntityInterface> extends RemoteAdapter<T> {
final String tableName;
final T Function(Map<String, dynamic>) fromMap;
final SupabaseClient? _clientOverride;
SupabaseRemoteAdapter({
required this.tableName,
required this.fromMap,
// This is for testing purposes only.
SupabaseClient? clientOverride,
}) : _clientOverride = clientOverride;
RealtimeChannel? _channel;
StreamController<DatumChangeDetail<T>>? _streamController;
SupabaseClient get _client => _clientOverride ?? Supabase.instance.client;
String get _metadataTableName => 'sync_metadata';
@override
Future<void> delete(String id, {String? userId}) async {
await _client.from(tableName).delete().eq(
'id',
id,
);
}
@override
Future<List<T>> readAll({String? userId, DatumSyncScope? scope}) async {
PostgrestFilterBuilder queryBuilder = _client.from(tableName).select();
if (userId != null) {
queryBuilder = queryBuilder.eq('user_id', userId);
}
// Apply filters from the sync scope, if provided.
if (scope != null) {
for (final condition in scope.query.filters) {
queryBuilder = _applyFilter(queryBuilder, condition);
}
}
final response = await queryBuilder;
return response.map<T>((json) => fromMap(_toCamelCase(json))).toList();
}
@override
Future<T?> read(String id, {String? userId}) async {
final response =
await _client.from(tableName).select().eq('id', id).maybeSingle();
if (response == null) {
return null;
}
return fromMap(_toCamelCase(response));
}
@override
Future<DatumSyncMetadata?> getSyncMetadata(String userId) async {
final response = await _client
.from(_metadataTableName)
.select()
.eq('user_id', userId)
.maybeSingle();
if (response == null) {
return null;
}
return DatumSyncMetadata.fromMap(_toCamelCase(response));
}
@override
Future<bool> isConnected() async {
// Supabase client does not have a direct connectivity check.
// This is usually handled by a separate connectivity package.
// For this implementation, we assume the Datum's connectivityChecker handles it.
return true;
}
@override
Future<void> create(T entity) async {
final data = _toSnakeCase(entity.toDatumMap(target: MapTarget.remote));
// Ensure userId is in the payload
data['user_id'] = entity.userId;
final response = await _client
.from(tableName)
.upsert(data, onConflict: 'id')
.select()
.maybeSingle();
if (response == null) {
throw Exception(
'Failed to push item: upsert did not return the expected record. Check RLS policies.',
);
}
}
@override
Future<T> patch({
required String id,
required Map<String, dynamic> delta,
String? userId,
}) async {
final snakeCaseDelta = _toSnakeCase(delta);
final response = await _client
.from(tableName)
.update(snakeCaseDelta)
.eq('id', id)
.select()
.maybeSingle();
if (response == null) {
throw EntityNotFoundException(
'Failed to patch item: record not found or RLS policy prevented selection.',
);
}
return fromMap(_toCamelCase(response));
}
@override
Future<void> updateSyncMetadata(
DatumSyncMetadata metadata, String userId) async {
talker
.debug("Updating sync metadata for user: $userId with data: $metadata");
final data = _toSnakeCase(metadata.toMap());
data['user_id'] = userId;
await _client.from(_metadataTableName).upsert(
data,
onConflict: 'user_id',
);
}
@override
Stream<DatumChangeDetail<T>>? get changeStream {
_streamController ??= StreamController<DatumChangeDetail<T>>.broadcast(
onListen: _subscribeToChanges,
onCancel: _unsubscribeFromChanges,
);
return _streamController?.stream;
}
void _subscribeToChanges() {
talker.info("Subscribing to Supabase changes for table: $tableName");
_channel = _client
.channel(
'public:$tableName',
opts: const RealtimeChannelConfig(self: true),
)
.onPostgresChanges(
event: PostgresChangeEvent.all,
schema: 'public',
table: tableName,
callback: (payload) {
talker.info('Received Supabase change: ${payload.eventType}');
talker.debug('Payload: $payload');
DatumOperationType? type;
Map<String, dynamic>? record;
switch (payload.eventType) {
case PostgresChangeEvent.insert:
type = DatumOperationType.create;
record = payload.newRecord;
talker.debug('Insert event detected.');
break;
case PostgresChangeEvent.update:
type = DatumOperationType.update;
record = payload.newRecord;
talker.debug('Update event detected.');
break;
case PostgresChangeEvent.delete:
type = DatumOperationType.delete;
record = payload.oldRecord;
talker.debug('Delete event detected.');
break;
case PostgresChangeEvent.all:
talker.debug('Received "all" event type, ignoring.');
break;
}
if (type != null && record != null) {
talker
.debug('Processing change of type $type for record: $record');
final item = fromMap(_toCamelCase(record));
// When a delete event comes from Supabase, the oldRecord might only
// contain the ID. If the userId is missing, we assume the change
// belongs to the currently authenticated user.
final userId = item.userId.isNotEmpty
? item.userId
: _client.auth.currentUser?.id;
if (userId == null) {
talker.warning(
'Could not determine userId for change, dropping event.');
return;
}
_streamController?.add(
DatumChangeDetail<T>(
type: type,
entityId: item.id,
userId: userId,
timestamp: item.modifiedAt,
data: item,
),
);
talker.info(
'Successfully processed and streamed change for ${item.id}');
} else {
talker.warning(
'Change event received but not processed (type or record was null).');
}
},
)..subscribe();
}
void _unsubscribeFromChanges() {
if (_channel != null) {
_client.removeChannel(_channel!);
_channel = null;
}
}
Future<void> clearSyncMetadata(String userId) async {
await _client.from(_metadataTableName).delete().eq('user_id', userId);
}
@override
Future<void> dispose() async {
_unsubscribeFromChanges();
await _streamController?.close();
return super.dispose();
}
@override
Future<void> initialize() {
_subscribeToChanges();
// The Supabase client is initialized globally, so no specific
// initialization is needed for this adapter instance.
return Future.value();
}
@override
Future<List<T>> query(DatumQuery query, {String? userId}) async {
PostgrestFilterBuilder queryBuilder = _client.from(tableName).select();
if (userId != null) {
queryBuilder = queryBuilder.eq('user_id', userId);
}
for (final condition in query.filters) {
queryBuilder = _applyFilter(queryBuilder, condition);
}
final response = await queryBuilder;
return response.map<T>((json) => fromMap(_toCamelCase(json))).toList();
}
@override
Future<void> update(T entity) async {
// The sync engine calls `update` for full-data updates.
// We can use `upsert` to handle both creating and replacing the entity.
// This is simpler and more robust than calculating a diff here.
final data = _toSnakeCase(entity.toDatumMap(target: MapTarget.remote));
data['user_id'] = entity.userId;
await _client.from(tableName).upsert(data, onConflict: 'id');
}
PostgrestFilterBuilder _applyFilter(
PostgrestFilterBuilder builder,
FilterCondition condition,
) {
if (condition is Filter) {
final field = condition.field.snakeCase;
final value = condition.value;
switch (condition.operator) {
case FilterOperator.equals:
return builder.eq(field, value);
case FilterOperator.notEquals:
return builder.neq(field, value);
case FilterOperator.lessThan:
return builder.lt(field, value);
case FilterOperator.lessThanOrEqual:
return builder.lte(field, value);
case FilterOperator.greaterThan:
return builder.gt(field, value);
case FilterOperator.greaterThanOrEqual:
return builder.gte(field, value);
case FilterOperator.arrayContains:
return builder.contains(field, value);
case FilterOperator.isIn:
return builder.inFilter(field, value as List);
default:
talker.warning('Unsupported query operator: ${condition.operator}');
}
} else if (condition is CompositeFilter) {
// Note: Supabase PostgREST builder doesn't directly support nested OR/AND
// in this fluent way. This is a simplified implementation. For complex
// nested logic, you might need to use `rpc` calls to database functions.
final filters = condition.conditions.map((c) {
// This is a simplified conversion and might not work for all cases.
return '${(c as Filter).field.snakeCase}.${(c).operator.name}.${c.value}';
}).join(',');
return builder.filter(condition.operator.name, 'any', filters);
}
return builder;
}
}
Map<String, dynamic> _toSnakeCase(Map<String, dynamic> map) {
final newMap = <String, dynamic>{};
map.forEach((key, value) {
newMap[key.snakeCase] = value;
});
return newMap;
}
Map<String, dynamic> _toCamelCase(Map<String, dynamic> map) {
final newMap = <String, dynamic>{};
map.forEach((key, value) {
newMap[key.camelCase] = value;
});
return newMap;
}
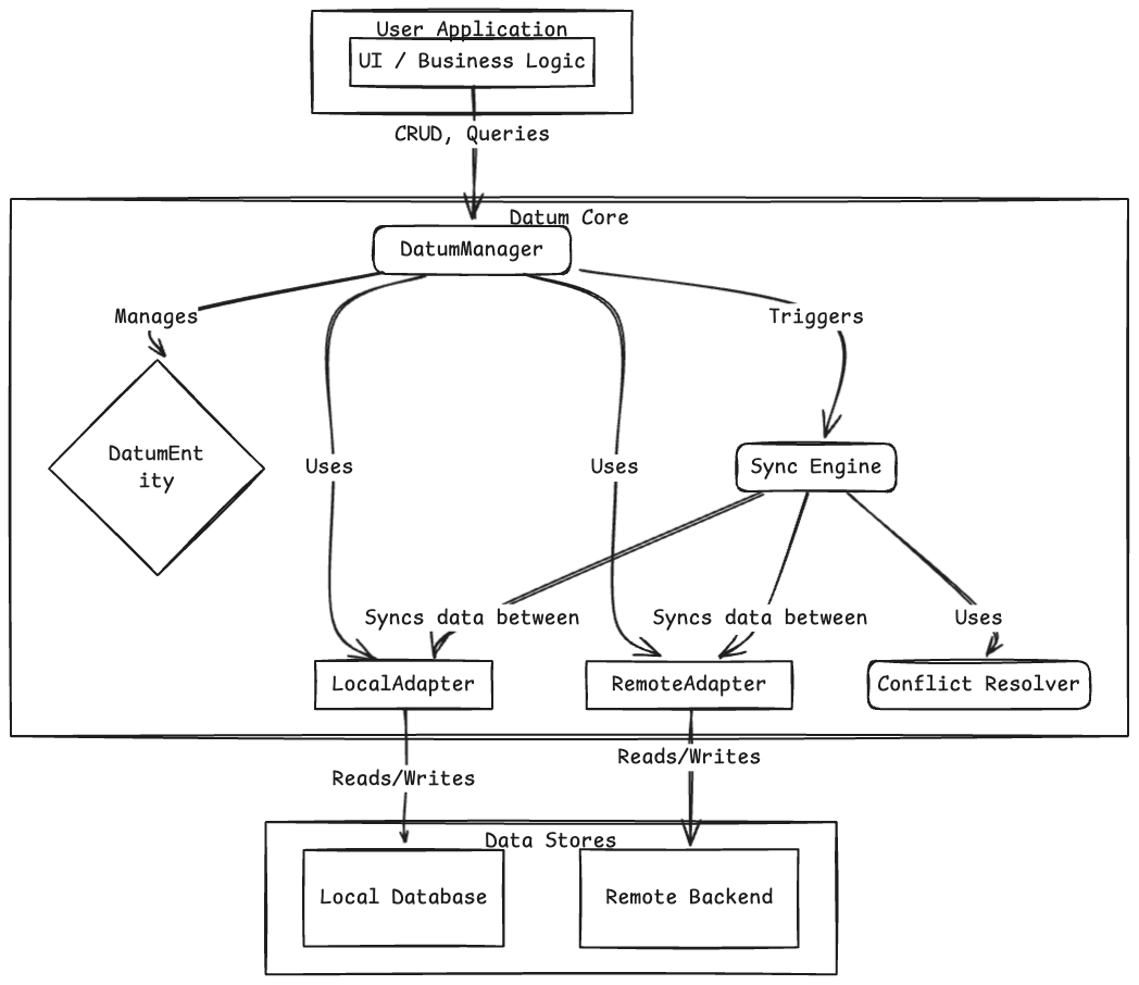
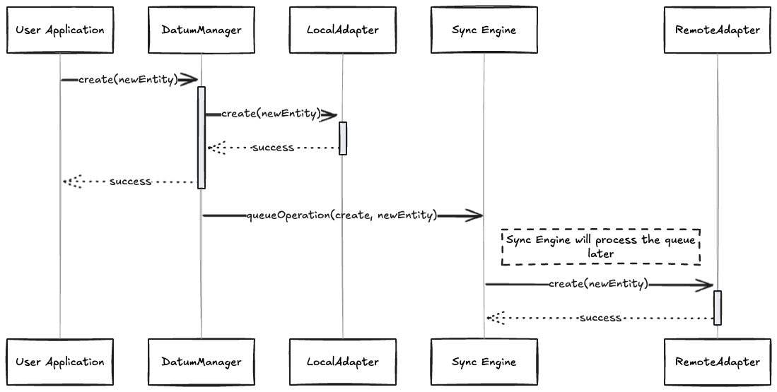
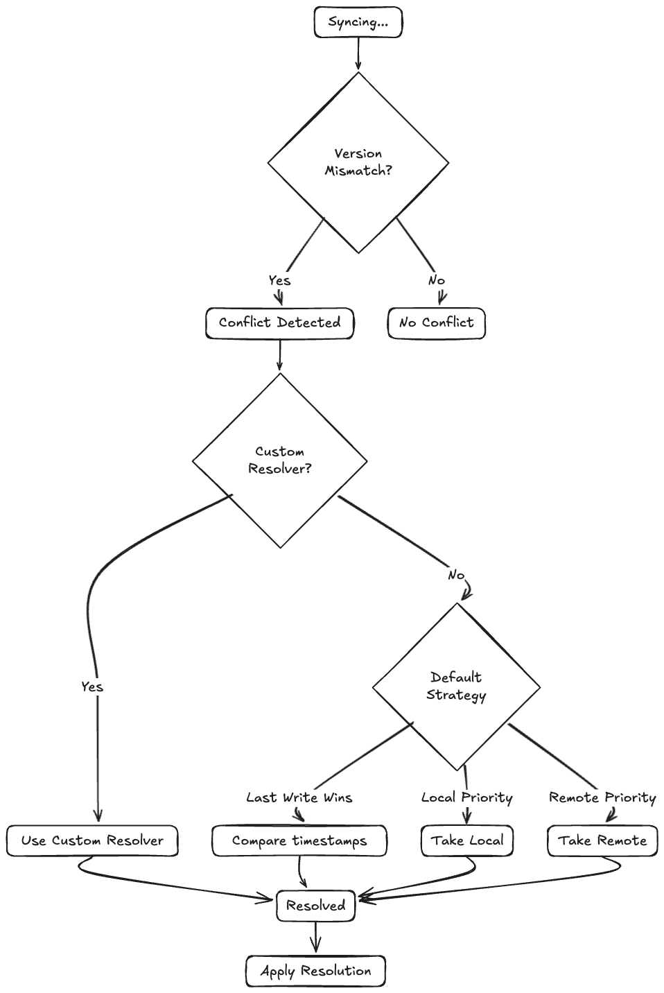
🏛️ Architecture #
Datum is designed with a clear and modular architecture to make it easy to understand, extend, and maintain. Here are some diagrams to help you visualize how it works.
High-Level Architecture #
This diagram shows the main components of Datum and how they interact with each other.
Data Flow for a create Operation #
Synchronization Process #
Conflict Resolution Flow #
When a conflict is detected, Datum uses a resolver to determine the correct version of the data.
💡 Best Practices #
To make the most out of Datum and ensure your application is robust and scalable, consider the following best practices:
-
Keep Models Immutable: Always use
copyWithto modify yourDatumEntityinstances instead of changing them directly. This helps prevent unforeseen side effects and makes your data flow more predictable. -
Handle Data Migrations Gracefully: As your app evolves, your data models will change. Implement a proper migration strategy using Datum's migration helpers to prevent data loss and ensure smooth transitions between app versions.
-
Choose the Right Sync Strategy: Datum offers different sync strategies (
parallel,sequential) and directions (pushThenPull,pullThenPush, etc.). Choose the one that best fits your app's data flow and network conditions. For example, for large datasets, asequentialstrategy might be more reliable. -
Implement Comprehensive Error Handling and Monitoring: Use
DatumObserverto monitor events and errors. Log important events and exceptions to a remote service to proactively identify and fix issues in production. -
Keep Your
DatumEntityLean: Avoid putting business logic or UI-related code in yourDatumEntityclasses. They should primarily be simple data containers. Use separate service or helper classes for business logic. -
Efficient Querying: Be mindful of the data you fetch. Use specific queries to get only the data you need, especially on mobile devices where network and battery are precious resources.
-
Security First: When implementing
RemoteAdapter, ensure you are following security best practices. Use secure connections (HTTPS), handle authentication and authorization correctly, and never expose sensitive data.
📝 CRUD and Queries #
Once Datum is initialized, you can use the Datum.instance singleton to perform CRUD operations and queries directly.
const userId = 'user123'; // In a real app, get this from auth
// Create a new task
final newTask = Task(
id: 'task-1',
userId: userId,
title: 'My new task',
createdAt: DateTime.now(),
modifiedAt: DateTime.now(),
);
await Datum.instance.create(newTask);
// Read a task
final task = await Datum.instance.read<Task>('task-1', userId: userId);
// Read all tasks for the current user
final tasks = await Datum.instance.readAll<Task>(userId: userId);
// Update a task
final updatedTask = task!.copyWith(isCompleted: true);
await Datum.instance.update(updatedTask);
// Delete a task
await Datum.instance.delete<Task>(id: 'task-1', userId: userId);
// Watch for changes to a single task
Datum.instance.watchById<Task>('task-1', userId).listen((task) {
print('Task updated: ${task?.title}');
});
// Watch for changes to all tasks
Datum.instance.watchAll<Task>(userId: userId).listen((tasks) {
print('Tasks updated: ${tasks.length}');
});
Note: You can also access managers directly using
Datum.manager<Task>()if you need more advanced functionality or prefer the manager-based approach.
Query Builder #
Datum provides a fluent query builder to create more specific queries.
const userId = 'user123'; // In a real app, get this from auth
// Find all completed tasks with high priority
final query = DatumQueryBuilder<Task>()
.where('isCompleted', isEqualTo: true)
.where('priority', isGreaterThan: 2)
.orderBy('createdAt', descending: true)
.limit(10)
.build();
final highPriorityTasks = await Datum.instance.query<Task>(
query,
source: DataSource.local,
userId: userId,
);
// Watch for changes to a query
final incompleteQuery = DatumQueryBuilder<Task>()
.where('isCompleted', isEqualTo: false)
.build();
Datum.instance.watchQuery<Task>(incompleteQuery, userId: userId)
.listen((tasks) {
print('Incomplete tasks updated: ${tasks.length}');
});
🤝 Relational Data #
Datum supports HasOne, HasMany, and ManyToMany relationships through the RelationalDatumEntity class.
Defining Relationships #
To define a relationship, extend RelationalDatumEntity and override the relations getter.
class Post extends RelationalDatumEntity {
// ... fields
@override
Map<String, Relation> get relations => {
'author': BelongsTo('userId'),
'tags': ManyToMany(PostTag.constInstance, 'postId', 'tagId'),
};
// ...
}
Fetching Related Data #
Use queries with withRelated to eagerly load related entities, or use the deprecated fetchRelated method for lazy loading.
const userId = 'user123'; // In a real app, get this from auth
// Eager loading with queries (recommended)
final postsWithAuthors = await Datum.instance.query<Post>(
DatumQueryBuilder<Post>()
.withRelated(['author'])
.build(),
source: DataSource.local,
userId: userId,
);
// Lazy loading (deprecated, will be removed in future version)
final relatedTask = await Datum.instance.fetchRelated<Post, Task>(post, 'task');
🔬 Advanced Usage #
Default Conflict Resolvers #
Datum comes with a set of pre-built conflict resolvers that you can choose from. You can set a default resolver in DatumConfig or specify one per DatumRegistration.
-
LastWriteWinsResolver(Default): This resolver compares themodifiedAttimestamps of the local and remote entities and picks the one that was modified more recently. This is the default strategy. -
LocalPriorityResolver: This resolver always prioritizes the local version of the data, discarding the remote changes in case of a conflict. -
RemotePriorityResolver: This resolver always prioritizes the remote version of the data, discarding the local changes in case of a conflict. -
MergeResolver: This resolver attempts to merge the local and remote data. It takes the remote version and applies the local changes on top of it. This is useful when you want to preserve changes from both sides, but it might not be suitable for all data types.
You can set a resolver like this:
await Datum.initialize(
// ...
registrations: [
DatumRegistration<Task>(
// ...
conflictResolver: RemotePriorityResolver<Task>(),
),
],
);
Custom Conflict Resolution #
You can create your own conflict resolution strategy by implementing DatumConflictResolver.
class TakeTheirsResolver<T extends DatumEntityInterface> extends DatumConflictResolver<T> {
@override
Future<ConflictResolution<T>> resolve(ConflictContext<T> context) {
// Always prefer the remote version
return Future.value(ConflictResolution.takeRemote(context.remote));
}
}
// Register the resolver during initialization
await Datum.initialize(
// ...
registrations: [
DatumRegistration<Task>(
// ...
conflictResolver: TakeTheirsResolver<Task>(),
),
],
);
Data Migration Example #
As your application evolves, you may need to change your data models. Datum provides a robust migration system to handle these changes safely. Migrations operate on raw data (Map<String, dynamic>) to avoid deserialization errors with outdated models.
Let's walk through a two-step migration for a Task entity:
- v1 -> v2: Rename the
namefield totitleand add a newpriorityfield. - v2 -> v3: Change the
priorityfield from aStringto anint.
1. Create Migration Classes
Each migration is a Migration class that defines a fromVersion, a toVersion, and a migrate method.
// Migrates from schema version 1 to 2
class V1toV2 extends Migration {
@override
int get fromVersion => 1;
@override
int get toVersion => 2;
@override
Map<String, dynamic> migrate(Map<String, dynamic> oldData) {
final newData = Map<String, dynamic>.from(oldData);
// Rename 'name' to 'title'
newData['title'] = newData.remove('name');
// Add a new 'priority' field with a default value
newData['priority'] = 'medium';
return newData;
}
}
// Migrates from schema version 2 to 3
class V2toV3 extends Migration {
@override
int get fromVersion => 2;
@override
int get toVersion => 3;
@override
Map<String, dynamic> migrate(Map<String, dynamic> oldData) {
final newData = Map<String, dynamic>.from(oldData);
// Convert string priority to an integer
switch (newData['priority']) {
case 'high':
newData['priority'] = 1;
break;
case 'medium':
newData['priority'] = 2;
break;
default:
newData['priority'] = 3;
break;
}
return newData;
}
}
2. Update your DatumEntity
Your final Task entity should reflect the schema at the highest version (v3 in this case).
class Task extends DatumEntity {
// ... other fields
final String title;
final int priority;
// ... constructor, copyWith, fromMap, etc.
}
3. Register the Migrations
During Datum's initialization, set the schemaVersion to your latest version and provide the list of migrations. Datum will automatically find the correct migration path and execute the migrations in order.
await Datum.initialize(
config: DatumConfig(
// ...
schemaVersion: 3, // Set the target schema version
),
// ...
migrations: [
V1toV2(),
V2toV3(),
],
);
If the stored schema version is 1, Datum will first run V1toV2 on all entities, and then run V2toV3, bringing the data to version 3. If a migration fails, the entire process is rolled back to ensure data integrity.
Observers and Middlewares #
DatumObserver: Listen to lifecycle events like data changes and conflicts.DatumMiddleware: Intercept and modify data before it's saved.
// Observer
class MyDatumObserver extends GlobalDatumObserver {
@override
void onEvent(DatumEvent event) {
// ...
}
}
// Middleware
class EncryptionMiddleware extends DatumMiddleware<Task> {
@override
Future<Task> process(Task entity, DatumMiddlewareFlow flow) {
// ...
}
}
// Register them during initialization
await Datum.initialize(
// ...
observers: [MyDatumObserver()],
registrations: [
DatumRegistration<Task>(
// ...
middlewares: [EncryptionMiddleware()],
),
],
);
Sync Execution Strategy and Direction #
SyncExecutionStrategy: Control how sync operations are executed (parallelorsequential).SyncDirection: Control the direction of the sync (pushThenPull,pullThenPush,pushOnly,pullOnly).
await Datum.initialize(
config: DatumConfig(
// ...
syncExecutionStrategy: ParallelStrategy(batchSize: 5),
defaultSyncDirection: SyncDirection.pullThenPush,
),
// ...
);
⚙️ Configuration for Other Backends #
Datum is designed to be backend-agnostic. To use a different backend (e.g., Firebase, a custom REST API), you need to create a RemoteAdapter for it. The RemoteAdapter needs to implement methods for CRUD operations and fetching data.
For example, a RemoteAdapter for a REST API might look like this:
class MyRestApiAdapter<T extends DatumEntityInterface> extends RemoteAdapter<T> {
final String endpoint;
final T Function(Map<String, dynamic>) fromJson;
final http.Client client;
MyRestApiAdapter({
required this.endpoint,
required this.fromJson,
required this.client
});
@override
Future<List<T>> readAll({String? userId, DatumSyncScope? scope}) async {
final response = await client.get(Uri.parse('$endpoint?userId=$userId'));
final data = json.decode(response.body) as List;
return data.map((item) => fromJson(item)).toList();
}
// ... implement other methods
}
You would then register this adapter during Datum's initialization.
🔮 Future Plans #
Datum is constantly evolving. Here's a glimpse of what's on the horizon:
- Multi-Adapter Support: Soon, you'll be able to register multiple
RemoteAdapters orLocalAdapters for a singleDatumEntity. This will allow you to, for example, sync your data with both a REST API and a Firebase backend simultaneously, or store your data in both Hive and a secure storage. This will provide even greater flexibility and resilience for your data layer.
❤️ Support & Contributions #
Support This Project #
If you find this package helpful and would like to support its development, please consider buying me a coffee. Your support is greatly appreciated and helps me dedicate more time to improving and maintaining this project.
Contributing #
Contributions are welcome! If you have a feature request, bug report, or want to contribute to the code, please see our Contributing Guidelines. Let's make Datum even better together!
🙏 Acknowledgements #
This project is heavily inspired by the great work of the synq_manager package and its author Ahmet Aydin. A big thank you for the inspiration and the solid foundation provided to the Flutter community.
🪪 License #
MIT License
Copyright (c) 2025 Shreeman Arjun Sahu
Permission is hereby granted, free of charge, to any person obtaining a copy of this software and associated documentation files (the "Software"), to deal in the Software without restriction, including without limitation the rights to use, copy, modify, merge, publish, distribute, sublicense, and/or sell copies of the Software, and to permit persons to whom the Software is furnished to do so, subject to the following conditions:
The above copyright notice and this permission notice shall be included in all copies or substantial portions of the Software.
THE SOFTWARE IS PROVIDED "AS IS", WITHOUT WARRANTY OF ANY KIND, EXPRESS OR IMPLIED, INCLUDING BUT NOT LIMITED TO THE WARRANTIES OF MERCHANTABILITY, FITNESS FOR A PARTICULAR PURPOSE AND NONINFRINGEMENT. IN NO EVENT SHALL THE AUTHORS OR COPYRIGHT HOLDERS BE LIABLE FOR ANY CLAIM, DAMAGES OR OTHER LIABILITY, WHETHER IN AN ACTION OF CONTRACT, TORT OR OTHERWISE, ARISING FROM, OUT OF OR IN CONNECTION WITH THE SOFTWARE OR THE USE OR OTHER DEALINGS IN THE SOFTWARE.

